飞思卡尔智能车—电磁循迹(节能组)
详细参赛要求请以智能车官方为准,此文章仅分享本人参赛经验,开源硬件电路设计,供大家学习!
电磁循迹部分设计思路:
电感采集电磁信号,放大,整流,滤波,AD采集
电磁信号放大电路:
运放选用TI的TL084,可同时为两路输入信号放大,放大倍数可通过电位器调节,此运放芯片需使用正负电源供电。
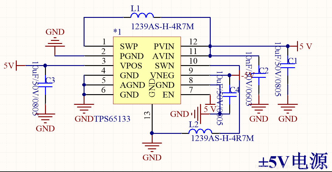
正负5V电源电路:
正负5V电源芯片TPS65133同样为TI公司的电源管理芯片,详细介绍可参考此博客link.
电路板3D图:
电路板大小为3*6cm,功耗小,适用于节能组智能车,此电路仍可继续改进,用一个运放芯片即可完成4路信号的放大,体积同样会更小,功耗更低。 随后会将工程文件上传,供大家学习,博客写的简单,如有任何问题或想法,大家可留言或私聊进一步交流。



