开心洋葱 , 版权所有丨如未注明 , 均为原创丨未经授权请勿修改 , 转载请注明魔方机器人(基于OpenCV、Arduino)!
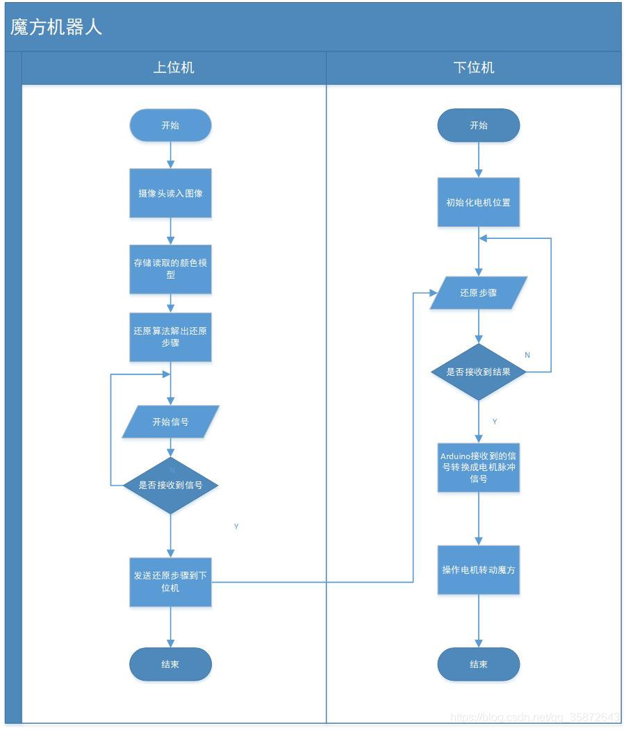
魔方机器人(基于OpenCV、Arduino)
关于作者:Yang1024skr

- 从零开始搭建无人机导航系统(一)——初识传感器(一)
- stm32与ros进行串口通信
- 通过ROS控制真实机械臂(11) — 通过 PRU-ICSS 访问 GPIO 实现电机正反转
- 从网络到分布式-负载均衡
- 潮汐表表v3.0 全新升级
- Error when trying to install SageAttention – distutils._msvccompiler has no attribute ‘_get_vc_env’
- Java 16最前沿技术——ZGC
- 2016年机器人发展五大趋势
- ROS探索总结(一)——ROS简介
- ROS探索总结(二)——ROS总体框架
- ROS探索总结(三)——ROS新手教程
- ROS探索总结(四)——简单的机器人仿真
- ROS探索总结(五)——创建简单的机器人模型smartcar
- ROS探索总结(六)——使用smartcar进行仿真
- ROS探索总结(七)—— smartcar源码上传
- ROS探索总结(八)—— 键盘控制
